The Trade-off between Microbial Functionality and Evolutionary Flexibility under Urbanization
Urban parks are a vital component of urban ecosystems and provide distinctive habitats for soil microorganisms. Yet under rapid urbanization, it remains unclear whether—and how—the functional diversity and evolutionary potential of microbial communities are being reshaped.
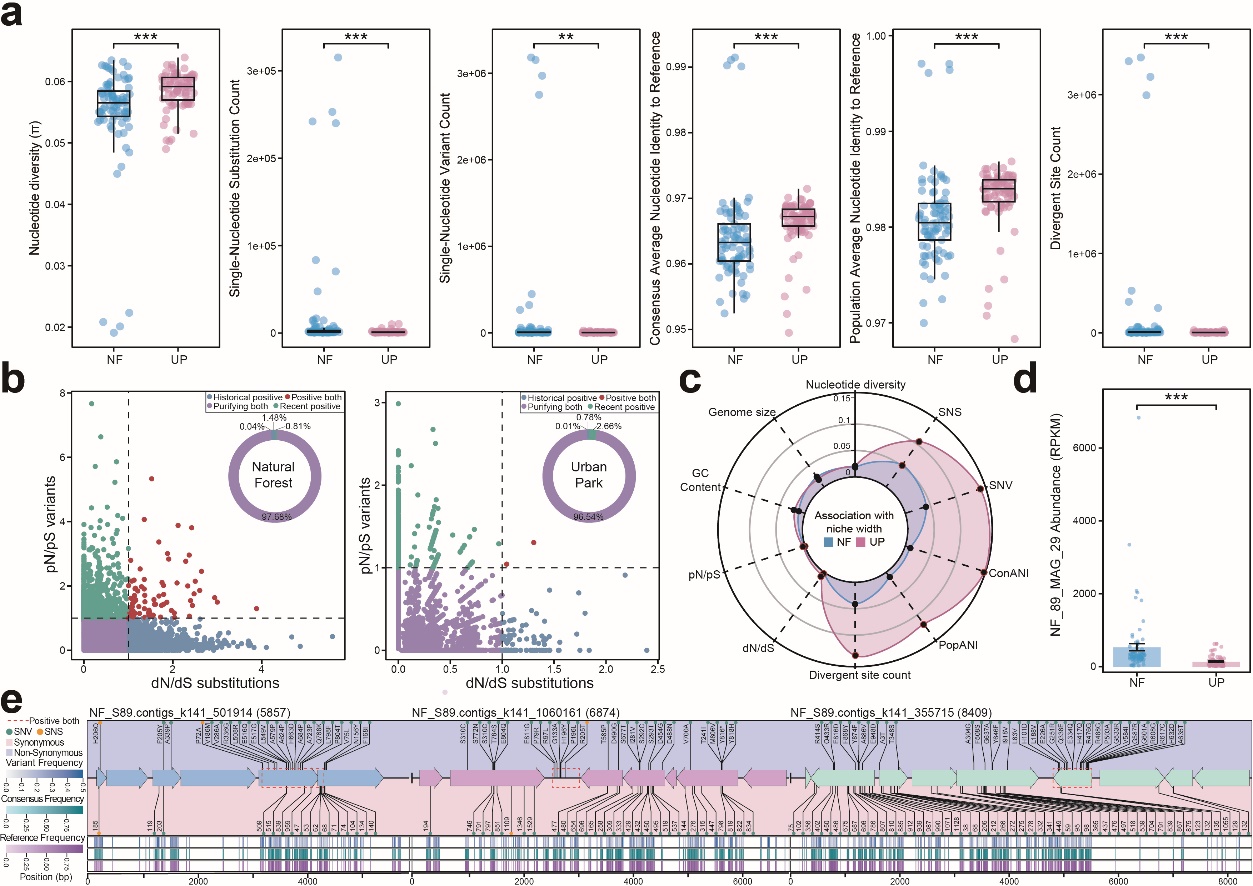
By systematically comparing soil microbiomes in urban parks and natural forests, the research team found that urbanization profoundly reconfigures microbial community composition, functional capacity, and evolutionary trajectories. Microbial activity and genes associated with carbon, nitrogen, phosphorus, and sulfur cycling were significantly enhanced in urban parks. However, greater functional performance did not translate into greater evolutionary potential. Genomic analyses revealed a clear “function–evolution trade-off”: although urban park microbes exhibited stronger nutrient-cycling capacity and higher abundances of functional genes, they tended to possess smaller genomes and showed increased genetic homogenization, suggesting a more constrained evolutionary pathway shaped by anthropogenic pressures. In contrast, forest microbiomes generally maintained larger genomes and stronger signatures of purifying selection, reflecting long-term genetic accumulation and broader metabolic versatility under heterogeneous and relatively stable natural conditions. Such evolutionary reserves likely support greater adaptability and ecological resilience in the face of environmental fluctuations.
Overall, urbanization appears to shift soil microbial communities toward a state of “high functionality but reduced evolutionary flexibility.” While urban parks may enhance ecosystem services such as nutrient cycling in the short term, their long-term adaptive capacity and resistance to disturbance warrant attention. The study highlights the need for urban green space planning that not only promotes immediate ecological function but also safeguards microbial diversity and evolutionary potential to sustain urban ecosystem resilience over time. Article link: https://www.nature.com/articles/s44284-026-00412-4

Figure 1. Comparative microbial genomic variation between natural forest and urban park environments.(Image by ZHOU et al.)
File Download: